Skip to main content
U.S. Department of Energy
Office of Scientific and Technical Information

Hepatitis B Surface Antigen Activates Unfolded Protein Response in Forming Ground Glass Hepatocytes of Chronic Hepatitis B

Journal Article · · Viruses
DOI:https://doi.org/10.3390/v11040386· OSTI ID:1628586
 [1];  [2];  [2];  [3];  [3];  [2];  [4];  [4];  [2]
  1. Peking Univ. Health Science Center, Beijing (China). School of Basic Medical Sciences. Dept. of Microbiology and Infectious Disease Center; National Inst. of Health (NIH), Bethesda, MD (United States). National Inst. of Diabetes and Digestive and Kidney Diseases. Liver Diseases Branch; DOE/OSTI
  2. National Inst. of Health (NIH), Bethesda, MD (United States). National Inst. of Diabetes and Digestive and Kidney Diseases. Liver Diseases Branch
  3. National Inst. of Health (NIH), Bethesda, MD (United States). National Cancer Inst. Lab. of Pathology
  4. Peking Univ. Health Science Center, Beijing (China). School of Basic Medical Sciences. Dept. of Microbiology and Infectious Disease Center

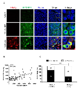
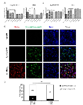
Ground glass hepatocytes (GGHs), a histological hallmark of chronic hepatitis B virus (HBV) infection, contain excessive hepatitis surface antigen (HBsAg) in the endoplasmic reticulum (ER), which is linked to unfolded protein response (UPR). The mechanism by which HBV activates UPR has not been fully defined. To investigate this, HepG2-NTCP cells and primary human hepatocytes (PHHs) were either infected with HBV or transduced with adenoviral vectors expressing replication-competent HBV genome or individual HBV genes. UPR markers were evaluated by qPCR, Western blotting, and immunofluorescence. Apoptosis and cell viability were measured by Caspase-3/7 and ATPlite assay respectively. We found that UPR markers were induced by the overexpression of HBsAg in HepG2-NTCP cells and PHHs. Elevation of UPR-induced genes showed a dose-dependent correlation with HBsAg levels. In HBV-infected livers, GGHs also demonstrated excessive accumulation of HBsAg associated with increased BIP/GRP78 staining, a marker of UPR. Prolonged activation of UPR by HBsAg overexpression induced signs of apoptosis. Overexpression of HBsAg can induce ER stress through protein kinase RNA-like endoplasmic reticulum kinase (PERK) pathway in vitro, and may be linked to the appearance of GGHs. The activation of UPR by HBsAg may sensitize hepatocytes to cell death and result in possible subsequent cellular changes leading to a premalignant phenotype.

Research Organization:
Oak Ridge Institute for Science and Education (ORISE), Oak Ridge, TN (United States)
Sponsoring Organization:
USDOE Office of Science (SC)
Grant/Contract Number:
SC0014664
OSTI ID:
1628586
Journal Information:
Viruses, Journal Name: Viruses Journal Issue: 4 Vol. 11; ISSN 1999-4915
Publisher:
MDPICopyright Statement
Country of Publication:
United States
Language:
English

References (58)

Hepatitis B virus pre-S2 mutant upregulates cyclin A expression and induces nodular proliferation of hepatocytes journal January 2005
Hepatitis B virus evades innate immunity of hepatocytes but activates cytokine production by macrophages: Cheng et al. journal November 2017
Update on prevention, diagnosis, and treatment of chronic hepatitis B: AASLD 2018 hepatitis B guidance journal March 2018
Characterization of primary human hepatocytes, HepG2 cells, and HepaRG cells at the mRNA level and CYP activity in response to inducers and their predictivity for the detection of human hepatotoxins journal January 2012
Hair Follicle Melanocytes Initiate Autoimmunity in Alopecia Areata: a Trigger Point journal September 2022
Tumorigenic and Immunosuppressive Effects of Endoplasmic Reticulum Stress in Cancer journal February 2017
Ground-glass hepatocytes co-expressing hepatitis B virus X protein and surface antigens exhibit enhanced oncogenic effects and tumorigenesis journal June 2014
Endoplasmic reticulum stress in liver disease journal April 2011
Overview of hepatitis B viral replication and genetic variability journal April 2016
Mechanisms of HBV-induced hepatocellular carcinoma journal April 2016
EASL 2017 Clinical Practice Guidelines on the management of hepatitis B virus infection journal August 2017
Diverse virological, histopathological and prognostic implications of seroconversion from hepatitis B e antigen to anti-HBe in chronic hepatitis B virus infection journal January 1986
Protein misfolding in the endoplasmic reticulum as a conduit to human disease journal January 2016
Roles of CHOP/GADD153 in endoplasmic reticulum stress journal December 2003
Interferon-γ and Tumor Necrosis Factor-α Produced by T Cells Reduce the HBV Persistence Form, cccDNA, Without Cytolysis journal January 2016
Structural and pathological effects of synthesis of hepatitis B virus large envelope polypeptide in transgenic mice. journal October 1987
X-gene Product of Hepatitis B Virus Induces Apoptosis in Liver Cells journal January 1998
AKT proto-oncogene overexpression is an early event during sporadic colon carcinogenesis journal January 2002
Pre-S mutant surface antigens in chronic hepatitis B virus infection induce oxidative stress and DNA damage journal June 2004
Hepatitis B Virus Deregulates the Cell Cycle To Promote Viral Replication and a Premalignant Phenotype journal July 2018
Characterization of the Intracellular Deproteinized Relaxed Circular DNA of Hepatitis B Virus: an Intermediate of Covalently Closed Circular DNA Formation journal September 2007
Hepatitis B Virus Regulates Apoptosis and Tumorigenesis through the MicroRNA-15a-Smad7-Transforming Growth Factor Beta Pathway journal December 2014
Activation of hepatitis B virus S promoter by the viral large surface protein via induction of stress in the endoplasmic reticulum journal October 1997
Transfer of Hepatitis B Virus Genome by Adenovirus Vectors into Cultured Cells and Mice: Crossing the Species Barrier journal June 2001
Inhibition of Cellular Proteasome Activities Enhances Hepadnavirus Replication in an HBX-Dependent Manner journal May 2004
mTOR and P70 S6 Kinase Expression in Primary Liver Neoplasms journal December 2004
Hepatitis B Virus Disrupts Mitochondrial Dynamics: Induces Fission and Mitophagy to Attenuate Apoptosis journal December 2013
Resistance of ground glass hepatocytes to oral antivirals in chronic hepatitis B patients and implication for the development of hepatocellular carcinoma journal March 2016
Endoplasmic Reticulum Stress, Unfolded Protein Response, and Cancer Cell Fate journal April 2017
Ground glass hepatocytes provide targets for therapy or prevention of hepatitis B virus-related hepatocellular carcinoma journal January 2018
Update on Prevention, Diagnosis, and Treatment of Chronic Hepatitis B: AASLD 2018 Hepatitis B Guidance journal July 2018
Correlation of hepatocyte HBsAg expression with virus replication and liver pathology journal July 1988
Enhanced expression of vascular endothelial growth factor-A in ground glass hepatocytes and its implication in hepatitis B virus hepatocarcinogenesis journal February 2009
Hepatitis B virus X protein induces apoptosis by enhancing translocation of Bax to mitochondria journal July 2008
Expression of a hepatitis B virus pre-S2 deletion mutant in the liver results in hepatomegaly and hepatocellular carcinoma in mice: Hepatomegaly and HCC in HBV pre-S2 mutant transgenic mice journal January 2017
Different Types of Ground Glass Hepatocytes in Chronic Hepatitis B Virus Infection Contain Specific Pre-S Mutants that May Induce Endoplasmic Reticulum Stress journal December 2003
Diverse virological, histopathological and prognostic implications of seroconversion from hepatitis B e antigen to anti-HBe in chronic hepatitis B virus infection journal January 1986
Type II ground-glass hepatocytes as a marker of hepatocellular carcinoma in chronic hepatitis B journal August 2013
ER stress: Can the liver cope? journal August 2006
The endoplasmic reticulum stress response in immunity and autoimmunity journal September 2008
Signal integration in the endoplasmic reticulum unfolded protein response journal July 2007
The unfolded protein response: controlling cell fate decisions under ER stress and beyond journal January 2012
Evidence against in utero transmission of hepatitis B virus journal April 2021
Increased infiltration of regulatory T cells in hepatocellular carcinoma of patients with hepatitis B virus pre-S2 mutant journal January 2021
The hepatitis B virus X protein abrogates Bcl-2-mediated protection against Fas apoptosis in the liver journal January 2002
X Protein of Hepatitis B Virus Inhibits Fas-mediated Apoptosis and Is Associated with Up-regulation of the SAPK/JNK Pathway journal November 2000
An Overview of Unfolded Protein Response Signaling and Its Role in Cancer journal October 2017
Ground glass hepatocytes contain pre-S mutants and represent preneoplastic lesions in chronic hepatitis B virus infection journal August 2008
Vascular Endothelial Growth Factor and Angiogenesis journal December 2004
The Unfolded Protein Response: From Stress Pathway to Homeostatic Regulation journal November 2011
Hepatitis B Virus Deregulates the Cell Cycle To Promote Viral Replication and a Premalignant Phenotype journal July 2018
Characterization of the Intracellular Deproteinized Relaxed Circular DNA of Hepatitis B Virus: an Intermediate of Covalently Closed Circular DNA Formation journal September 2007
Hepatitis B Virus Regulates Apoptosis and Tumorigenesis through the MicroRNA-15a-Smad7-Transforming Growth Factor Beta Pathway journal December 2014
Activation of hepatitis B virus S promoter by the viral large surface protein via induction of stress in the endoplasmic reticulum journal October 1997
Transfer of Hepatitis B Virus Genome by Adenovirus Vectors into Cultured Cells and Mice: Crossing the Species Barrier journal June 2001
Inhibition of Cellular Proteasome Activities Enhances Hepadnavirus Replication in an HBX-Dependent Manner journal May 2004
mTOR and P70 S6 Kinase Expression in Primary Liver Neoplasms journal December 2004
Overview of hepatitis B virus mutations and their implications in the management of infection journal January 2016

Figures / Tables (5)