Skip to main content
U.S. Department of Energy
Office of Scientific and Technical Information

ER network homeostasis is critical for plant endosome streaming and endocytosis

Journal Article · · Cell Discovery
 [1];  [2];  [2];  [2];  [2];  [3];  [4];  [2]
  1. Michigan State University, East Lansing, MI (United States). MSU-DOE Plant Research Lab and Plant Biology Department; DOE/OSTI
  2. Michigan State University, East Lansing, MI (United States). MSU-DOE Plant Research Lab and Plant Biology Department
  3. University of Wisconsin-Madison, Madison, WI (United States). Dept. of Botany; University of Wisconsin-Madison, Madison, WI (United States). R.M. Bock Laboratories Cell and Molecular Biology
  4. University of Wisconsin-Madison, Madison, WI (United States). Dept. of Botany; University of Wisconsin-Madison, Madison, WI (United States). R.M. Bock Laboratories Cell and Molecular Biology; University of Wisconsin-Madison, Madison, WI (United States). Dept. of Genetics
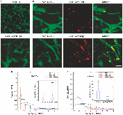
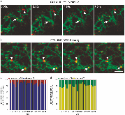
Eukaryotic cells internalize cargo at the plasma membrane via endocytosis, a vital process that is accomplished through a complex network of endosomal organelles. In mammalian cells, the ER is in close association with endosomes and regulates their fission. Nonetheless, the physiological role of such interaction on endocytosis is yet unexplored. Here, we probed the existence of ER–endosome association in plant cells and assayed its physiological role in endocytosis. Through live-cell imaging and electron microscopy studies, we established that endosomes are extensively associated with the plant ER, supporting conservation of interaction between heterotypic organelles in evolutionarily distant kingdoms. Furthermore, by analyzing ER–endosome dynamics in genetic backgrounds with defects in ER structure and movement, we also established that the ER network integrity is necessary for homeostasis of the distribution and streaming of various endosome populations as well as for efficient endocytosis. These results support a novel model that endocytosis homeostasis depends on a spatiotemporal control of the endosome dynamics dictated by the ER membrane network.
Research Organization:
Michigan State Univ., East Lansing, MI (United States)
Sponsoring Organization:
USDOE Office of Science (SC)
Grant/Contract Number:
FG02-91ER20021
OSTI ID:
1623746
Journal Information:
Cell Discovery, Journal Name: Cell Discovery Journal Issue: 1 Vol. 1; ISSN 2056-5968
Publisher:
Nature Research (Springer Nature)Copyright Statement
Country of Publication:
United States
Language:
English

References (91)

Computer Visualization of Three-Dimensional Image Data Using IMOD journal January 1996
A role for Arabidopsis dynamin related proteins DRP2A/B in endocytosis; DRP2 function is essential for plant growth journal April 2011
How the ER Stays in Shape journal February 2006
Plant Endocytosis: It Is Clathrin after All journal March 2007
The Plant Cytoskeleton, NET3C, and VAP27 Mediate the Link between the Plasma Membrane and Endoplasmic Reticulum journal June 2014
CLASPing Microtubules and Auxin Transport journal March 2013
Close Encounter of the Third Kind: The ER Meets Endosomes at Fission Sites journal December 2014
Actin-based motility of endosomes is linked to the polar tip growth of root hairs journal July 2005
Local, Efflux-Dependent Auxin Gradients as a Common Module for Plant Organ Formation journal November 2003
Auxin inhibits endocytosis and promotes its own efflux from cells journal June 2005
The auxin influx carrier LAX3 promotes lateral root emergence journal July 2008
Unraveling the paradoxes of plant hormone signaling integration journal June 2010
The plant ER: a dynamic organelle composed of a large number of discrete functional domains journal June 1997
ER quality control can lead to retrograde transport from the ER lumen to the cytosol and the nucleoplasm in plants journal May 2003
Gravity-regulated differential auxin transport from columella to lateral root cap cells journal February 2003
Myosin-dependent endoplasmic reticulum motility and F-actin organization in plant cells journal March 2010
Removal of a cryptic intron and subcellular localization of green fluorescent protein are required to mark transgenic Arabidopsis plants brightly journal March 1997
Endoplasmic reticulum–endosome contact increases as endosomes traffic and mature journal April 2013
The first 238 amino acids of the human lamin B receptor are targeted to the nuclear envelope in plants journal March 2003
The Regulatory RAB and ARF GTPases for Vesicular Trafficking journal August 2008
ROOT HAIR DEFECTIVE3 Family of Dynamin-Like GTPases Mediates Homotypic Endoplasmic Reticulum Fusion and Is Essential for Arabidopsis Development journal August 2013
Inhibitory Action of Auxin on Root Elongation Not Mediated by Ethylene journal September 1989
Structure-Function Analysis of the Presumptive Arabidopsis Auxin Permease AUX1 journal October 2004
Rab-A2 and Rab-A3 GTPases Define a trans -Golgi Endosomal Membrane Domain in Arabidopsis That Contributes Substantially to the Cell Plate journal January 2008
A Missense Mutation in the Arabidopsis COPII Coat Protein Sec24A Induces the Formation of Clusters of the Endoplasmic Reticulum and Golgi Apparatus journal November 2009
Movement and Remodeling of the Endoplasmic Reticulum in Nondividing Cells of Tobacco Leaves journal December 2009
Endocytic and Secretory Traffic in Arabidopsis Merge in the Trans-Golgi Network/Early Endosome, an Independent and Highly Dynamic Organelle journal April 2010
Five Arabidopsis Reticulon Isoforms Share Endoplasmic Reticulum Location, Topology, and Membrane-Shaping Properties journal April 2010
Clathrin Mediates Endocytosis and Polar Distribution of PIN Auxin Transporters in Arabidopsis journal May 2011
MTV1 and MTV4 Encode Plant-Specific ENTH and ARF GAP Proteins That Mediate Clathrin-Dependent Trafficking of Vacuolar Cargo from the Trans-Golgi Network journal June 2013
A Rab1 GTPase Is Required for Transport between the Endoplasmic Reticulum and Golgi Apparatus and for Normal Golgi Movement in Plants journal November 2000
Probing plant membranes with FM dyes: tracking, dragging or blocking? journal March 2010
Arabidopsis RABA1 GTPases are involved in transport between the trans -Golgi network and the plasma membrane, and are required for salinity stress tolerance journal November 2012
Genome-Wide Insertional Mutagenesis of Arabidopsis thaliana journal August 2003
Hereditary spastic paraplegia proteins REEP1, spastin, and atlastin-1 coordinate microtubule interactions with the tubular ER network journal April 2010
Single-cell-based system to monitor carrier driven cellular auxin homeostasis journal January 2013
Functional redundancy of PIN proteins is accompanied by auxin-dependentcross-regulation of PIN expression journal September 2005
Regulation of membrane trafficking and organ separation by the NEVERSHED ARF-GAP protein journal May 2009
Auxin metabolism and homeostasis during plant development journal February 2013
Arabidopsis RHD3 mediates the generation of the tubular ER network and is required for Golgi distribution and motility in plant cells journal June 2011
The endoplasmic reticulum exerts control over organelle streaming during cell expansion journal January 2014
ANXUR Receptor-Like Kinases Coordinate Cell Wall Integrity with Growth at the Pollen Tube Tip Via NADPH Oxidases text January 2013
Immunogold Labeling and Electron Tomography of Plant Endosomes book January 2014
Responses ofArabidopsis roots to auxin studied with high temporal resolution: Comparison of wild type and auxin-response mutants journal January 1994
Local, Efflux-Dependent Auxin Gradients as a Common Module for Plant Organ Formation journal November 2003
The Arabidopsis Rab GTPase family: another enigma variation journal December 2002
A Class of Membrane Proteins Shaping the Tubular Endoplasmic Reticulum journal February 2006
A Class of Membrane Proteins Shaping the Tubular Endoplasmic Reticulum journal August 2007
ER Contact Sites Define the Position and Timing of Endosome Fission journal November 2014
Clathrin-Mediated Constitutive Endocytosis of PIN Auxin Efflux Carriers in Arabidopsis journal March 2007
CLASP Interacts with Sorting Nexin 1 to Link Microtubules and Auxin Transport via PIN2 Recycling in Arabidopsis thaliana journal March 2013
ER – the key to the highway journal December 2014
A novel sensor to map auxin response and distribution at high spatio-temporal resolution journal January 2012
The plant ER: a dynamic organelle composed of a large number of discrete functional domains journal June 1997
ER quality control can lead to retrograde transport from the ER lumen to the cytosol and the nucleoplasm in plants journal May 2003
Overlapping functions of the four class XI myosins in Arabidopsis growth, root hair elongation, and organelle motility journal December 2008
Rice actin-binding protein RMD is a key link in the auxin-actin regulatory loop that controls cell growth journal June 2014
A role for Rab5 in structuring the endoplasmic reticulum journal June 2007
A role for Rab5 in structuring the endoplasmic reticulum journal September 2007
Cholesterol sensor ORP1L contacts the ER protein VAP to control Rab7–RILP–p150Glued and late endosome positioning journal June 2009
A microscopy-based screen employing multiplex genome sequencing identifies cargo-specific requirements for dynein velocity journal March 2014
The ROOT HAIR DEFECTIVE3 gene encodes an evolutionarily conserved protein with GTP-binding motifs and is required for regulated cell enlargement in Arabidopsis. journal March 1997
Regulation of the Cell Expansion Gene RHD3 during Arabidopsis Development journal May 2002
De Novo Formation of Plant Endoplasmic Reticulum Export Sites Is Membrane Cargo Induced and Signal Mediated journal February 2007
Fluorescent Reporter Proteins for the Tonoplast and the Vacuolar Lumen Identify a Single Vacuolar Compartment in Arabidopsis Cells journal September 2007
Stop-and-Go Movements of Plant Golgi Stacks Are Mediated by the Acto-Myosin System journal December 1999
Membrane Protein Transport between the Endoplasmic Reticulum and the Golgi in Tobacco Leaves Is Energy Dependent but Cytoskeleton Independent: Evidence from Selective Photobleaching journal June 2002
Identification of Multivesicular Bodies as Prevacuolar Compartments in Nicotiana tabacum BY-2 Cells journal February 2004
Vacuolar H + -ATPase Activity Is Required for Endocytic and Secretory Trafficking in Arabidopsis journal February 2006
Subcellular Trafficking of the Arabidopsis Auxin Influx Carrier AUX1 Uses a Novel Pathway Distinct from PIN1 journal November 2006
Class XI Myosins Are Required for Development, Cell Expansion, and F-Actin Organization in Arabidopsis journal June 2010
Multivesicular Bodies Mature from the Trans -Golgi Network/Early Endosome in Arabidopsis journal September 2011
Mechanisms and Concepts Paving the Way towards a Complete Transport Cycle of Plant Vacuolar Sorting Receptors journal May 2012
FM-dyes as experimental probes for dissecting vesicle trafficking in living plant cells journal May 2004
Functional differentiation of endosomes in Arabidopsis cells: Functional differentiation of plant endosomes journal November 2004
A multicolored set of in vivo organelle markers for co-localization studies in Arabidopsis and other plants: Fluorescent organelle markers journal August 2007
Probing plant membranes with FM dyes: tracking, dragging or blocking? journal March 2010
AGD5 is a GTPase-activating protein at the trans-Golgi network: AGD5’s role at the TGN in vivo journal November 2010
In Arabidopsis, the spatial and dynamic organization of the endoplasmic reticulum and Golgi apparatus is influenced by the integrity of the C-terminal domain of RHD3, a non-essential GTPase: RHD3 involvement in Golgi movement and ER architecture journal December 2011
Overexpression of a Plant Reticulon Remodels the Lumen of the Cortical Endoplasmic Reticulum but Does not Perturb Protein Transport journal January 2008
Hereditary spastic paraplegia proteins REEP1, spastin, and atlastin-1 coordinate microtubule interactions with the tubular ER network journal April 2010
Very-long-chain fatty acids are required for cell plate formation during cytokinesis in Arabidopsis thaliana journal September 2011
STARD3 or STARD3NL and VAP form a novel molecular tether between late endosomes and the ER journal October 2013
ANXUR Receptor-Like Kinases Coordinate Cell Wall Integrity with Growth at the Pollen Tube Tip Via NADPH Oxidases journal November 2013
Regulation of membrane trafficking and organ separation by the NEVERSHED ARF-GAP protein text January 2009
Arbuscular cell invasion coincides with extracellular vesicles and membrane tubules. text January 2019
A Rab1 GTPase Is Required for Transport between the Endoplasmic Reticulum and Golgi Apparatus and for Normal Golgi Movement in Plants journal November 2000
Unique and conserved features of the plant ER-shaping GTPase RHD3 journal January 2014
Emerging aspects of ER organization in root hair tip growth: Lessons from RHD3 and atlastin journal November 2011
ANXUR receptor-like kinases coordinate cell wall integrity with growth at the pollen tube tip via NADPH oxidases text January 2013
A missense mutation in the Arabidopsis COPII coat protein Sec24A induces the formation of clusters of the endoplasmic reticulum and Golgi apparatus text January 2009

Cited By (7)

Atlastin-mediated membrane tethering is critical for cargo mobility and exit from the endoplasmic reticulum journal June 2019
Wortmannin-induced vacuole fusion enhances amyloplast dynamics in Arabidopsis zigzag1 hypocotyls journal November 2016
Plant ER-PM Contact Sites in Endocytosis and Autophagy: Does the Local Composition of Membrane Phospholipid Play a Role? journal January 2019
TGNap1 is required for microtubule-dependent homeostasis of a subpopulation of the plant trans-Golgi network journal December 2018
Salicylic acid-independent role of NPR1 is required for protection from proteotoxic stress in the plant endoplasmic reticulum journal May 2018
Drosophila Atlastin in motor neurons is required for locomotion and presynaptic function journal August 2017
NeurodegenERation: The Central Role for ER Contacts in Neuronal Function and Axonopathy, Lessons From Hereditary Spastic Paraplegias and Related Diseases journal October 2019

Figures / Tables (7)


Similar Records

Maintaining the structural and functional homeostasis of the plant endoplasmic reticulum
Journal Article · Tue Mar 02 19:00:00 EST 2021 · Developmental Cell · OSTI ID:1836273

Related Subjects