Skip to main content
U.S. Department of Energy
Office of Scientific and Technical Information

Injectable, Guest–Host Assembled Polyethylenimine Hydrogel for siRNA Delivery

Journal Article · · Biomacromolecules

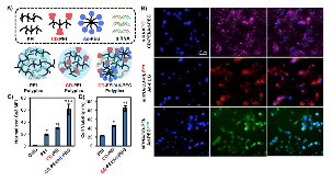
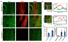
While siRNA has immense potential for therapeutic applications, advancement is limited by poor delivery systems. Systemically, siRNAs are rapidly degraded, may have off-target silencing, and necessitate high working concentrations. To overcome this, we developed an injectable, guest–host assembled hydrogel between polyethylenimine (PEI) and polyethylene glycol (PEG) for local siRNA delivery. Guest–host modified polymers assembled with siRNAs to form polyplexes that had improved transfection and viability compared to PEI. At higher concentrations, these polymers assembled into shear-thinning hydrogels that rapidly self-healed. With siRNA encapsulation, the assemblies eroded as polyplexes which were active and transfected cells, observed by Cy3-siRNA uptake or GFP silencing in vitro. When injected into rat myocardium, the hydrogels localized polyplex release, observed by uptake of Cy5.5-siRNA and silencing of GFP for 1 week in a GFP-expressing rat. These results illustrate the potential for this system to be applied for therapeutic siRNA delivery, such as in cardiac pathologies.

Research Organization:
Univ. of Pennsylvania, Philadelphia, PA (United States)
Sponsoring Organization:
USDOE Office of Science (SC); American Heart Association (AHA); National Institutes of Health (NIH); National Science Foundation (NSF); USDOE Office of Science (SC), Basic Energy Sciences (BES). Materials Sciences & Engineering Division
Grant/Contract Number:
SC0007063
OSTI ID:
1534427
Journal Information:
Biomacromolecules, Journal Name: Biomacromolecules Journal Issue: 1 Vol. 18; ISSN 1525-7797
Publisher:
American Chemical SocietyCopyright Statement
Country of Publication:
United States
Language:
English

References (73)

Shear-Thinning Supramolecular Hydrogels with Secondary Autonomous Covalent Crosslinking to Modulate Viscoelastic Properties In Vivo journal December 2014
Hydrogel Doped with Nanoparticles for Local Sustained Release of siRNA in Breast Cancer journal August 2014
Photocleavable Hydrogels for Light-Triggered siRNA Release journal December 2015
Tunable Delivery of siRNA from a Biodegradable Scaffold to Promote Angiogenesis In Vivo journal December 2013
Cyclodextrin-polyethylenimine conjugates for targeted in vitro gene delivery journal January 2005
Incomplete retention after direct myocardial injection journal February 2002
Localized, Targeted, and Sustained siRNA Delivery journal February 2011
RNAi‐based therapeutics–current status, challenges and prospects journal June 2009
Immunotherapy with injectable hydrogels to treat obstructive nephropathy: Immunotherapy with Injectable Hydrogels to Treat Obstructive Nephropathy journal August 2013
Enhanced cardioprotective effects mediated by plasmid containing the short-hairpin RNA of angiotensin converting enzyme with a biodegradable hydrogel after myocardial infarction: Cardioprotective Effects Mediated By Plasmid Containing shrna of Ace journal November 2013
Poly(ethylenimine)-mediated gene delivery affects endothelial cell function and viability journal March 2001
Matrices and scaffolds for DNA delivery in tissue engineering journal May 2007
Preclinical and clinical development of siRNA-based therapeutics journal June 2015
Incorporation of active DNA/cationic polymer polyplexes into hydrogel scaffolds journal December 2010
Chitosan-graft-(PEI-β-cyclodextrin) copolymers and their supramolecular PEGylation for DNA and siRNA delivery journal November 2011
An injectable cell penetrable nano-polyplex hydrogel for localized siRNA delivery journal June 2013
Delivery of Nox2-NADPH oxidase siRNA with polyketal nanoparticles for improving cardiac function following myocardial infarction journal October 2013
Sustained localized presentation of RNA interfering molecules from in situ forming hydrogels to guide stem cell osteogenic differentiation journal August 2014
Cardiac RNAi therapy using RAGE siRNA/deoxycholic acid-modified polyethylenimine complexes for myocardial infarction journal August 2014
Targetable micelleplex hydrogel for long-term, effective, and systemic siRNA delivery journal September 2014
PEGylated chitosan complexes DNA while improving polyplex colloidal stability and gene transfection efficiency journal April 2013
Visualizing a Correlation between siRNA Localization, Cellular Uptake, and RNAi in Living Cells journal August 2004
Progressive Activation of CyclinB1-Cdk1 Coordinates Entry to Mitosis journal April 2010
Toxicity of cationic lipids and cationic polymers in gene delivery journal August 2006
Hyaluronic acid and fibrin hydrogels with concentrated DNA/PEI polyplexes for local gene delivery journal August 2011
Technologies for controlled, local delivery of siRNA journal November 2015
Injectable shear-thinning hydrogels used to deliver endothelial progenitor cells, enhance cell engraftment, and improve ischemic myocardium journal November 2015
Selective Proteolytic Degradation of Guest–Host Assembled, Injectable Hyaluronic Acid Hydrogels journal March 2015
Supramolecular Guest–Host Interactions for the Preparation of Biomedical Materials journal October 2015
PEGylation of Poly(ethylene imine) Affects Stability of Complexes with Plasmid DNA under in Vivo Conditions in a Dose-Dependent Manner after Intravenous Injection into Mice journal June 2005
Cyclodextrin-Modified Polyethylenimine Polymers for Gene Delivery journal July 2004
Simple Modifications of Branched PEI Lead to Highly Efficient siRNA Carriers with Low Toxicity journal June 2008
Rational Design of Network Properties in Guest–Host Assembled and Shear-Thinning Hyaluronic Acid Hydrogels journal October 2013
Single siRNA Nanocapsules for Enhanced RNAi Delivery journal August 2012
Localized and Sustained Delivery of Silencing RNA from Macroscopic Biopolymer Hydrogels journal June 2009
Effect of Chain Length on Cytotoxicity and Endocytosis of Cationic Polymers journal April 2011
Injectable Polyplex Hydrogel for Localized and Long-Term Delivery of siRNA journal June 2012
Potent and specific genetic interference by double-stranded RNA in Caenorhabditis elegans journal February 1998
DNA delivery from polymer matrices for tissue engineering journal June 1999
Action and Reaction: The Biological Response to siRNA and Its Delivery Vehicles journal March 2012
Targeting Intestinal Inflammation With CD98 siRNA/PEI–loaded Nanoparticles journal January 2014
Protease-degradable electrospun fibrous hydrogels journal March 2015
Delivery materials for siRNA therapeutics journal October 2013
Injectable and bioresponsive hydrogels for on-demand matrix metalloproteinase inhibition journal March 2014
Knocking down disease: a progress report on siRNA therapeutics journal August 2015
Shear-thinning hydrogels for biomedical applications journal January 2012
Sustained small molecule delivery from injectable hyaluronic acid hydrogels through host–guest mediated retention journal January 2015
Evolution of hierarchical porous structures in supramolecular guest–host hydrogels journal January 2016
Injectable solid hydrogel: mechanism of shear-thinning and immediate recovery of injectable β-hairpin peptide hydrogels journal January 2010
Loss of human Greatwall results in G2 arrest and multiple mitotic defects due to deregulation of the cyclin B-Cdc2/PP2A balance journal June 2010
Mitotic progression becomes irreversible in prometaphase and collapses when Wee1 and Cdc25 are inhibited journal April 2011
Intravenously Administered Short Interfering rna Accumulates in the Kidney and Selectively Suppresses gene Function in Renal Proximal Tubules journal May 2006
RNA Interference in Biology and Medicine journal December 2003
Photoactivated Composite Biomaterial for Soft Tissue Restoration in Rodents and in Humans journal July 2011
RNAi Therapies: Drugging the Undruggable journal June 2014
A microRNA-Hippo pathway that promotes cardiomyocyte proliferation and cardiac regeneration in mice journal March 2015
Delivery of interleukin-10 via injectable hydrogels improves renal outcomes and reduces systemic inflammation following ischemic acute kidney injury in mice journal August 2016
Hypoxia Inducible Factor-1 Activation by Prolyl 4-Hydroxylase-2 Gene Silencing Attenuates Myocardial Ischemia Reperfusion Injury journal January 2006
Chitosan Hydrogel as siRNA vector for prolonged gene silencing journal January 2014
Comparisons of three polyethyleneimine-derived nanoparticles as a gene therapy delivery system for renal cell carcinoma journal January 2011
Delivery of siRNA Therapeutics: Barriers and Carriers journal June 2010
N/P Ratio Significantly Influences the Transfection Efficiency and Cytotoxicity of a Polyethylenimine/Chitosan/DNA Complex journal January 2009
Biodistribution of Small Interfering RNA at the Organ and Cellular Levels after Lipid Nanoparticle-mediated Delivery journal July 2011
Technologies for Investigating the Physiological Barriers to Efficient Lipid Nanoparticle–siRNA Delivery journal March 2013
Low-weight polyethylenimine cross-linked 2-hydroxypopyl-β-cyclodextrin and folic acid as an efficient and nontoxic siRNA carrier for gene silencing and tumor inhibition by VEGF siRNA journal June 2013
The investigation of polymer-siRNA nanoparticle for gene therapy of gastric cancer in vitro journal March 2010
Light-triggered RNA release and induction of hMSC osteogenesis via photodegradable, dual-crosslinked hydrogels journal June 2016
Improving the Endosomal Escape of Cell-Penetrating Peptides and Their Cargos: Strategies and Challenges journal November 2012
Advances in Lipid Nanoparticles for siRNA Delivery journal September 2013
Percutaneous Cell Delivery into the Heart Using Hydrogels Polymerizing in Situ journal March 2009
Chitosan hydrogel for localized gene silencing journal May 2011
N-ethylmaleimide-sensitive factor siRNA improves cardiac function following myocardial infarction in rats journal January 2015
Current Progress in Gene Delivery Technology Based on Chemical Methods and Nano-carriers journal January 2014

Cited By (19)

Designing Acellular Injectable Biomaterial Therapeutics for Treating Myocardial Infarction and Peripheral Artery Disease journal April 2017
Synthesis and Biomedical Applications of Self-healing Hydrogels journal October 2018
Rational Development of a Novel Hydrogel as a pH-Sensitive Controlled Release System for Nifedipine journal July 2018
A Biocompatible Therapeutic Catheter-Deliverable Hydrogel for In Situ Tissue Engineering journal February 2019
Advances in Biomaterials for Drug Delivery journal May 2018
Hydrogels as Emerging Materials for Translational Biomedicine journal October 2018
Injectable Supramolecular Hydrogel/Microgel Composites for Therapeutic Delivery journal September 2018
Theranostic small interfering RNA nanoparticles in cancer precision nanomedicine journal October 2019
Polylactide-Based Reactive Micelles as a Robust Platform for mRNA Delivery journal January 2020
Shear-thinning and self-healing hydrogels as injectable therapeutics and for 3D-printing journal July 2017
Supramolecular hydrogels cross-linked by preassembled host–guest PEG cross-linkers resist excessive, ultrafast, and non-resting cyclic compression journal August 2018
Sustained miRNA delivery from an injectable hydrogel promotes cardiomyocyte proliferation and functional regeneration after ischaemic injury journal November 2017
Supramolecular polymeric biomaterials journal January 2018
Polymers and hydrogels for local nucleic acid delivery journal January 2018
Progress in self-healing hydrogels assembled by host–guest interactions: preparation and biomedical applications journal January 2019
Quadruple hydrogen bonds and thermo-triggered hydrophobic interactions generate dynamic hydrogels to modulate transplanted cell retention journal January 2019
A shear-thinning electrostatic hydrogel with antibacterial activity by nanoengineering of polyelectrolytes journal January 2020
Supramolecular assembly of tetronic–adamantane and poly(β-cyclodextrin) as injectable shear-thinning hydrogels journal January 2019
Covalently tethering siRNA to hydrogels for localized, controlled release and gene silencing journal August 2019

Figures / Tables (6)


Similar Records

Delivery of cationic polymer-siRNA nanoparticles for gene therapies in neural regeneration
Journal Article · Fri May 18 00:00:00 EDT 2012 · Biochemical and Biophysical Research Communications · OSTI ID:22207853